简体中文
简体中文
English
日本語
한국어
今日最大承载量:51750人丨 今日累计进园人数:6224人
今日实时在园人数:886人 丨 承载力等级:舒适
首页
新闻中心
快讯
公告
领导关怀
专题活动
游园指南
景区简介
视频介绍
开放时间
购票指南
交通指南
导游服务
园内观光车
园区导览
景点介绍
线路推荐
网上植物园
智能导览
在线预订
门票预订
文创商城
科普教育
科普活动
科普志愿者
科普课堂
植物百科
植物欣赏
植物园出版物
植物君专栏
城市共享圈
主客共享圈
主题共享圈
游记攻略
植物研究
研究平台
科研成果
专家风采
合作交流
新优苗木
党建之窗
政务公开
党建工作
文明创建
工青妇工作
组织机构
领导介绍
荣誉资质
联系我们
公告
所在位置:
首页
>
新闻中心
> 公告
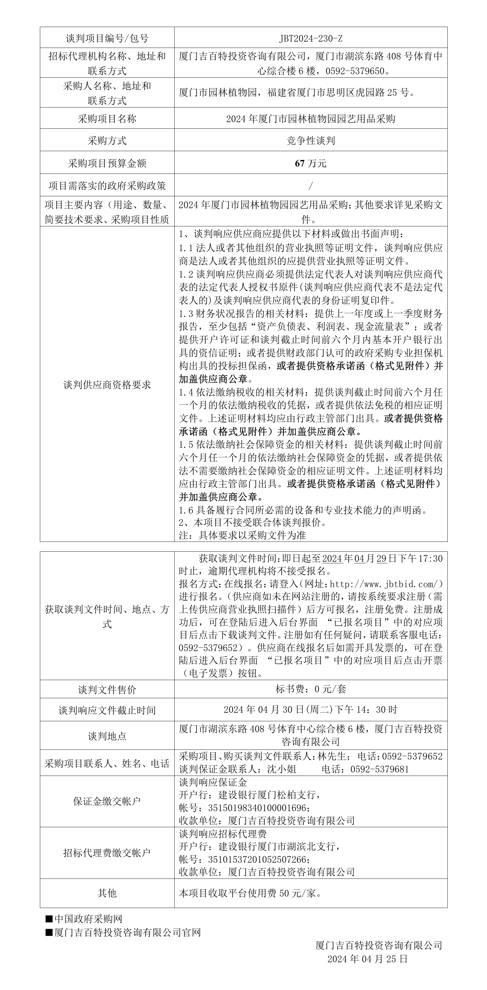
2024年厦门市园林植物园园艺用品采购谈判公告
信息来源:厦门市园林植物园 发布时间:2024-04-25
【返回上一页】
X 关闭